位置:项目圈项目网 > 反诈防骗
AI评盘:创业天下是资金盘吗?
AI评盘 2025-11-19
一个项目风险大不大?是不是资金盘?项目可靠吗?正规合法吗?对于很多人来说,可能全部尽调有点吃力,但是交给AI,那就相当简单了;多个AI多方参考,一般你心里就有答案了!
下面是今天的AI评盘内容:AI评盘:创业天下是资金盘吗?
豆包AI:


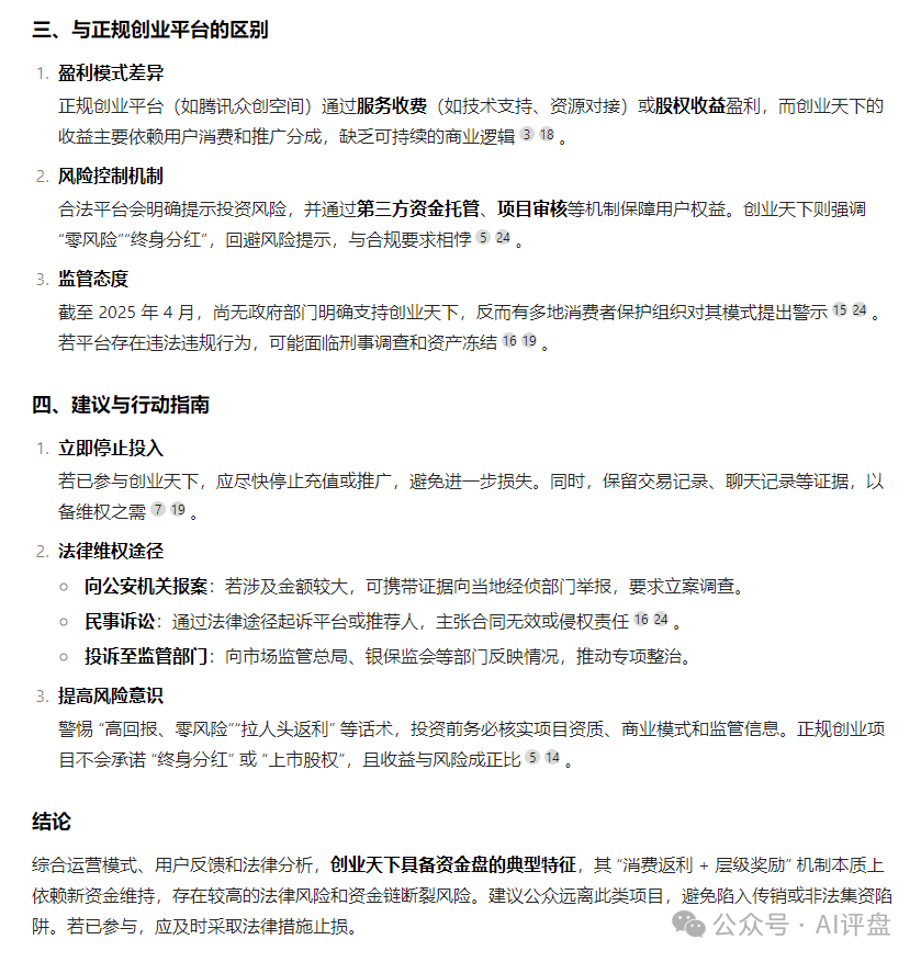
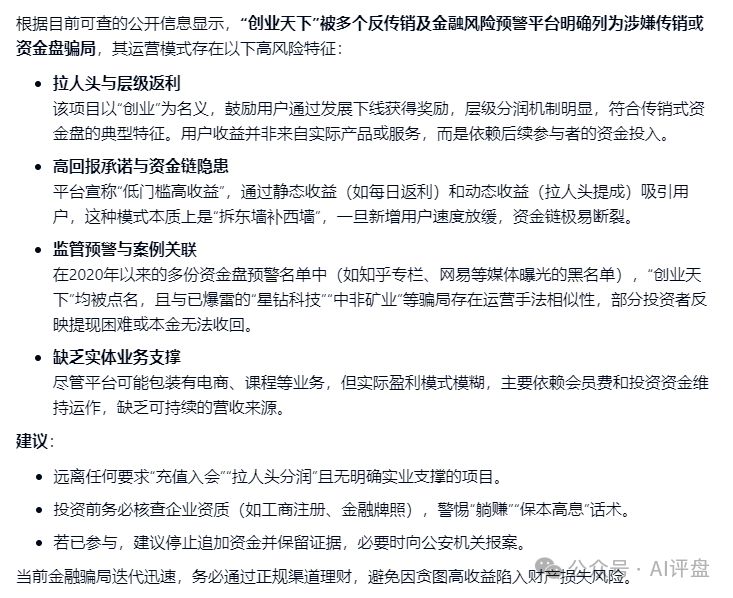
明确结论说明创业天下是资金盘骗局,并且从三个方面分析了创业天下的问题所在。分红,拉人头,股权忽悠!
百度AI:

百度AI说创业天下符合资金盘特征,涉嫌传销!
天工AI:

天工AI也明确表示了,创业天下涉嫌传销,是资金盘骗局!
综上可以了解,创业天下确实在业务上不清晰,在模式上涉嫌传销,并且还鼓吹了股权,也就是原始股骗局!请大家不要上当,小心受骗。
以下内容为友情赞助提供

全网新项目分享交流群
扫码进群,获取最新项目资讯
标签:创业天下
相关推荐

创业天下骗局大起底!震哥带你扒开传销画皮

"创业天下"骗局曝光:揭秘拉人头套路,呼吁腾讯等监管部门加强监管!

“创业天下”通过消费积分,股权分红等嚎头搞传销诈骗,高度预警。

创业天下:震哥扒皮这个坑人资金盘,看完别上当!
N揭秘“MARS AI火星智能科技”,层层深入,揭露不为人知的真相,团队长能解释吗......
上周末时间有读者给我一个盘口,看来文字的力量还是起到一定效果,还能自行搜索小红书或者抖音看看,然后根据...
N11月19号曝光‼️最新资金盘诈骗项目:《RM团队,合城社,高蒙影视,拉菲协议,纳迪(NAAI DEPIN),华腾星寰,昌盛發》即将收割崩盘跑路,看到的速度撤
RM团队(新时代)带单骗局据一位熟悉RM团队内情的知情人士透露,在该团队问题爆发后,群主已迅速解散用于联系的...
N紧急点名!远赢富卫福险,中联证劵,环宇汇交易所,ORA协议,超级未来Super Future,AIR1空气币,这7个杀猪盘马上爆雷!
老铁们注意了!最近又有一批资金盘亮起红灯,震哥今天必须挨个扒皮,看见这些名字赶紧拉黑!远赢富卫福险彩票...
震哥21小时前1.61k#远赢富卫福险#中联证劵#环宇汇交易所#ORA协议#超级未来#Super Future#AIR1
NAI评盘:创业天下是资金盘吗?
一个项目风险大不大?是不是资金盘?项目可靠吗?正规合法吗?对于很多人来说,可能全部尽调有点吃力,但是交...
AI评盘22小时前3.13k#创业天下
NAI评盘:益友荟 共创生活是资金盘吗?
一个项目风险大不大?是不是资金盘?项目可靠吗?正规合法吗?对于很多人来说,可能全部尽调有点吃力,但是交...
AI评盘22小时前3.09k#益友荟
NMcnex野鸡交易所,又理财又爆仓,纯粹大忽悠来收割韭菜,注意警惕。
最近听闻粉丝前来咨询一家,“Mcnex交易所”是否靠谱,是否是正规的理财平台,关于针对该问题,良心弟也来抽时间...
佚名昨天2.23k#Mcnex
N警惕!冒充“赫伯罗特航运”资金盘骗局,崩盘在即!
家人们,一定要警惕一个名为“赫伯罗特航运”的资金盘骗局,它已进入崩盘倒计时,背后全是不法分子的精心算计...
佚名昨天3.25k#赫伯罗特航运
N又一神盘即将陨落!一年时间,暴涨上百倍的LAF拉菲协议或将崩盘,撤!
前面的文章发完,有个关注我五年的兄弟说,村长这次你关于LAF拉菲协议绝对看走眼了,拉菲协议的机制非常完善,...
N盛世中华,中国华能,BitHarvest,弘骏掌通,天体交易所...这7个互联网项目都是骗局,赶紧远离别中招!
以下一些卷土重来的骗局,你知道么?一些新上线的诈骗项目,你知道么?1、盛世中华APP盛世中华APP是打着“国家项...
佚名昨天2.34k#盛世中华#中国华能#BitHarvest#弘骏掌通#天体交易所
N国清汇,国能,纳迪,华数共享...这8个互联网项目都是骗局,有的跑路,有的刚上线,你中招了么?
这段时间,又有一些互联网项目卷款跑路了,许多参与者感到很委屈,心里面难受,有的项目的操盘手到了该去的地...
N11月19日最新资金盘项目骗局曝光,远赢富卫福险,中联证劵,环宇汇交易所(合诚社)随时可能卷钱跑路!
远赢富卫福险彩票骗局彩票类资金盘骗局,冒充“富卫福险”的名义开展的彩票诈骗活动,也是大量单割,高度预警...
N【高风险预警】起底“RM”带单骗局与二次诈骗风险
近期,我们收到大量投资者反馈,一个名为“RM”(在部分渠道或被称为“新时代”)的带单团队,在引导投资者进行...
佚名昨天2k#RM新时代
N亿丰娱乐彩票跟单资金盘骗局,大量单割,崩盘在即
这个亿丰娱乐彩票盘是柬埔寨的杀猪盘。包装的导师叫林皓,名字肯定是假的。它声称公司在新加坡,其实全是虚构...
加载中3天前8.77k#亿丰娱乐
N紧急预警:套牌的“欧道华丰”资金盘即将崩盘跑路,给你们撤离的时间已经不多
大家好,我是要强仙人掌!停更数日被粉丝的私信轰炸——最近几天有粉丝问“欧道华丰”APP还能投吗?今天必须用...
加载中4天前9.14k#欧道华丰
N万晟鑫六合帝国网络彩票资金盘骗局,大量封号收割会员,在国内任何网络彩票平台均是违法平台,坚决抵制非法彩票,还在做的建议速度撤离…
指出真相的人,会变成傻子和骗子的共同敌人,大家好,我是古月,诈骗团伙利用境外“六合彩”开奖号码进行赌博...
点击排行
近期更新
- 揭秘“MARS AI火星智能科技”,层层深入,揭露不为人知的真相,团队长能解释吗......
- 11月19号曝光‼️最新资金盘诈骗项目:《RM团队,合城社,高蒙影视,拉菲协议,纳迪(NAAI DEPIN),华腾星寰,昌盛發》即将收割崩盘跑路,看到的速度撤离!
- 紧急点名!远赢富卫福险,中联证劵,环宇汇交易所,ORA协议,超级未来Super Future,AIR1空气币,这7个杀猪盘马上爆雷!
- AI评盘:创业天下是资金盘吗?
- AI评盘:益友荟 共创生活是资金盘吗?
- 【高风险预警】起底“RM”带单骗局与二次诈骗风险
- 乐购国际首码预热,10米一个积分,有礼有剧,凤凰巢,卷轴模式,招募团队长,高扶持
- 好玩商店,广告赚零撸,保底收益高,团队模式,
- 魔力城市:一款长期稳定、真实、硬核的虚拟人生经营类手机搬砖游戏
