位置:项目圈项目网 > 反诈防骗
警惕!日息2%的海洋牧场理财,竟是惊天骗局?
佚名 2025-08-16
朋友,最近你的朋友圈、微信群,是不是也被“海洋牧场理财”刷屏了?日息2%,年化收益超700%!躺着就能把钱赚?醒醒吧!这哪是什么理财,分明是披着华丽外衣的“庞氏骗局”,专坑你的血汗钱!
天上掉的不是馅饼,是裹着糖衣的砒霜!
这帮骗子,打着“发展海洋牧场”“振兴海洋经济”的旗号,用那高到离谱的日息2%当诱饵,专钓心里着急赚钱的鱼儿。刚开始,他们还真会给你点“甜头”,按时付点利息,让你觉得“靠谱”“有信用”。等你放松警惕,加大投入,甚至拉上亲朋好友一起“发财”时,好戏才真正开始——他们玩的,就是最老套的“拆东墙补西墙”!
说白了,就是用你投进去的钱,去填前面人的“收益窟窿”。这骗局就像个无底洞,全靠不断拉新人入坑来续命。一旦新钱进不来,或者骗子觉得“捞够了”,立马卷款跑路,留下你对着账户里消失的数字欲哭无泪。这不是空手套白狼是什么?
明知是坑,为何还有人往里跳?
是大家傻吗?当然不是!谁不知道年化700%收益太假?但骗子就抓住了两个致命弱点:
- “贪”字当头,心存侥幸:
“万一呢?”“我就投一点试试,赚了就跑!”“别人都拿到了利息,应该没事吧?”这种赌徒心理,让多少人一步步深陷,最终血本无归!
- 大环境焦虑,病急乱投医:
现在生意难做,钱难赚。很多中小商户、普通打工者,看着手里的钱贬值,心里急啊!苦于找不到靠谱的投资渠道,一看到“高收益”“新概念”,就像抓住了救命稻草,结果却跳进了火坑。
监管漏洞,骗子狂欢的温床!
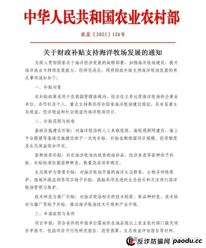
更让人愤怒的是,骗子如今胆大包天,竟敢伪造国家公文!那份在网上疯传的《关于财政补贴支持海洋牧场发展的通知》(农发[2025]126号),所谓的“红头文件”,彻头彻尾是假的!连这种明令禁止的造假手段都能大行其道,堂而皇之地传播,我们的网络监管到底在哪里?这形同虚设的监管,岂不是给骗子提供了最肥沃的犯罪土壤?

打击骗局,刻不容缓!
有关部门必须重拳出击,不能再让骗子逍遥法外!关键抓好三点:
- 建章立制:
赶紧出台专门法规,明确对这种新型网络金融诈骗的界定和严惩措施,让执法有据可依!
- 推广及人:
光有法规不够,得让老百姓都知道!铺天盖地宣传,用真实案例警醒大家,提升全民防骗“免疫力”。
- 遵纪守法:
对诈骗分子严惩不贷,形成强大震慑!同时,平台责任要压实,对虚假信息、诈骗广告必须及时清理、封堵。
别让“海洋牧场”沦为“骗子牧场”!
发展海洋经济,建设真正的海洋牧场,本是利国利民的好事。如今却被不法分子利用,成了敛财的幌子。这不仅是在线上疯狂收割投资者的血汗钱,更是对线下辛勤劳作的渔民、养殖户的二次伤害!当偷窃诈骗的非法暴利,轻松碾压了合法经营的微薄利润,谁还愿意脚踏实地?长此以往,必然是“牧羊樵苏之祸”——看似小事,实则动摇根基,后果不堪设想!
守住钱袋子,记住这三条!
- 收益率超过8%,就要打一百个问号!
年化700%?做梦去吧!巴菲特都不敢这么吹。
- “红头文件”先查官网!
任何所谓政府文件,务必去对应部委、地方政府官网核实。骗子伪造的,一查就露馅!
- “试试看”心态最危险!
骗局往往始于“小投入”。你贪他的利息,他要你的本金!
转发提醒!别让身边人成为下一个受害者!你的一次分享,可能就挽救了一个家庭的血汗钱!

全网新项目分享交流群
扫码进群,获取最新项目资讯
标签:海洋牧场
相关推荐

官方通报“海洋牧场”等9大骗局!再执迷不悟,只能自食恶果!

别等跑路才醒悟!海洋牧场,圆梦钱包,华能等8个项目已进入“倒计时”,及

海洋牧场,派付通,凯尊国际,超级未来,Minidoge,FLToken...这24个互联网项目都

9月23日曝光:最新资金盘骗局《海洋牧场,ARK,olga欧嘉,e充电,CFXH-DAO》随时
N11月14号曝光‼️最新资金盘诈骗项目,京芸跨境电商,福和优选,旺卡Oneca...马上崩盘跑路。
京芸跨境电商骗局,打着跨境电商噱头的诈骗资金盘,目前已经崩盘跑路。崩盘跑路前也是各种套路,骗子声称会在...
N环宇汇交易所(合诚社)合约跟单类资金盘骗局,之前“先锋领航俱乐部”柬埔寨骗子搞的平移重启盘,又来割韭菜杀猪了…
大家好,我是古月,虚拟货币的兴起,本是技术创新推动金融变革的积极尝试。但不法分子却利用其去中心化、匿名...
N聚帆联盟银河国际娱乐彩票带单类资金盘骗局,导师群里自称“方志杰”,是境外杀猪诈骗盘 ,马上崩盘,参与者速度撤离…
大家好,我是古月,近期,一个名为“聚帆联盟银河国际娱乐”的彩票带单类资金盘骗局,在网络上悄然兴起,不少...
N“奥拉丁启源Origin”推出600天合约计划,是暴富计划,还是最后的狂欢。
关于最近互联网金融项目圈内传闻,我想大家都是有所耳闻,就是大家所谓熟悉的神盘项目,“奥拉丁启源Origin”,...
N警惕!Bitroot“EVM AI公链”项目,实为“韭菜收割机”
最近,你的朋友圈是否被一个名为“Bitroot”的项目刷屏了?该项目宣称打造“全球首条高性能EVM AI公链”,并抛出一...
佚名4天前1.97k#Bitroot
N永恒协议DM:缅北诈骗园区的“区块链新衣”,正在上演最后疯狂!
“神恩老师,我投的DM币才两个月就翻了三倍,项目方说这是去中心化金融的未来!”一位粉丝在深夜给我发来信息,...
佚名4天前2.91k#永恒协议
N紧急曝光!“鑫合盛CMC MARKETS”换壳杀猪盘,跑路倒计时已启动!
你还在相信“AI智能跟单、日赚10%”?这个叫“鑫合盛CMC MARKETS”的平台,已经进入跑路倒计时!最近,一个名为“鑫...
佚名4天前2.56k#鑫合盛#CMC MARKETS
N【赛博风投】股票跟单骗局 洗脑复存底仓 强制拉人 清退 这次是真的要崩盘跑路了
【紧急通知】:赛博风投恒富基金 湖北广西成都团队大面积撤退 马上全面崩盘平移跑路之前轮回就写过赛博风投...
N“旺卡Oneca”分红资金盘骗局,背景资料统统造假,典型的三无虚假项目!
今天给各位讲的是一个叫“旺卡Oneca”的项目。深入调查发现,该项目实为精心包装的诈骗陷阱。谎称由美国 Big @ri...
N全崩!汇立金融,途易金旅,博发...这7个诈骗项目正在“收网”!无数家庭将一夜返贫!
1、振岳国际(从去年开始,先后以华汇万家、易达惠、佳美利、鲸尚汇等骗了很多人):以零投资做电商为诱饵,诱...
N叠浪生活最新撸米技巧,看广告一天能赚100块,广告零撸龙头平台!
叠浪生活最新撸米技巧,看广告一天能赚100块,广告零撸龙头平台,叠浪生活这个广告平台今天不得不在给大家介绍...
佚名6天前1.54k
N慧看看,0撸看广告保底收益高,团队模式
慧看看,0撸看广告保底收益高,团队模式可靠20个保底1毛和20个保底0.5毛的广告手机权重高的还可以看50多个广告0....
佚名6天前2.54k
N新出撸包平台提10米补6米可开高团浏览器扫码下载,提现秒到日撸50
...
佚名6天前2.39k
N北辰,浏览器扫码注册,不用实名,直接领取价值135米的山参一份
北辰,浏览器扫码注册,不用实名,直接领取价值135米的山参一份,填好收货地址等发货即可...
佚名6天前2.62k
N首码亿鼎悅呈 每天签到一秒钟 可以兑换家用物品 实用
首马先机 亿鼎良心零撸商品 推广更暴力app已上架苹果和安卓应用商店抓紧布局,签到每天领2米,分享一人5米...
佚名6天前2.11k
点击排行
近期更新
- 11月14号曝光‼️最新资金盘诈骗项目,京芸跨境电商,福和优选,旺卡Oneca...马上崩盘跑路。
- 环宇汇交易所(合诚社)合约跟单类资金盘骗局,之前“先锋领航俱乐部”柬埔寨骗子搞的平移重启盘,又来割韭菜杀猪了…
- 聚帆联盟银河国际娱乐彩票带单类资金盘骗局,导师群里自称“方志杰”,是境外杀猪诈骗盘 ,马上崩盘,参与者速度撤离…
- 警惕!又一家“EVMAI公链”Bitroot的空头支票骗局
- 注意!Bitroot“EVMAI公链”实为空头支票骗局
- 惊天骗局!Bitroot“EVM AI公链”疯狂收割,背后竟是庞氏骗局!投资者血本无归,专家紧急提醒!
- “奥拉丁启源Origin”推出600天合约计划,是暴富计划,还是最后的狂欢。
- 警惕!Bitroot“EVM AI公链”项目,实为“韭菜收割机”
- 别再上当了!这条Bitroot项目"EVM AI公链"正在疯狂收割韭菜
